Unit 35: Principles and Applications of Electronic Devices and Circuits

This unit aims to give learners an understanding of the underlying physical principles on which electrical and
electronic devices and circuits depend.

 

Specification -Unit 35: Principles and Applications of Electronic Devices and Circuits

 

 

LO1. Understand the function and operation of diodes, transistors and logic gates

Diodes:

The Diode
 
 
 

Transistors

The Transistor
Transistors
 

Logic gates

Logic Gates
 
 

LO2 Be able to build and test operational amplifier-based analogue circuits

Building analogue circuits

Making a PCB
 
 
 
 

Testing analogue circuits

The Multimeter
The Oscillscope
 

 

 
 
 

LO3 Be able to build and test combinational and sequential logic circuits

Building combinational and sequential logic circuits:

 
 
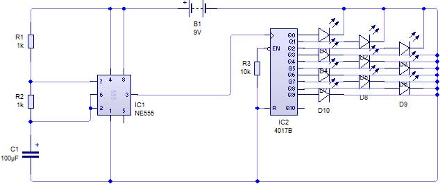
A sequential ciruit diagram
 

Testing of logic circuits:

 
 
 

Minimisation of logic circuits

Karnaugh maps
Karnaugh maps intro video
Karnaugh maps 3 variable video
Karnaugh maps exercise
Online Karnaugh map solver
Online Karnaugh map mimimizer
Karnaugh map tutorial (nice and simple)
Karnaugh Map Spreadsheet (a template to enter data into)

LO4 Be able to use computer-based simulation software packages to construct and test the operation of analogue and digital circuits

Simulation of analogue circuit

 
 
 

Simulation of digital circuit

 
 
 

 

 

Menu

Home

Hall of Fame

Higher

GCSE

RC Cars

Give Feedback

BTEC

Contact

Eastbury

 

You are visitor

Engineering Diplomas - An Eastbury Resource